简介:
telegram AI全自动翻译客服机器人源码/带视频搭建教程
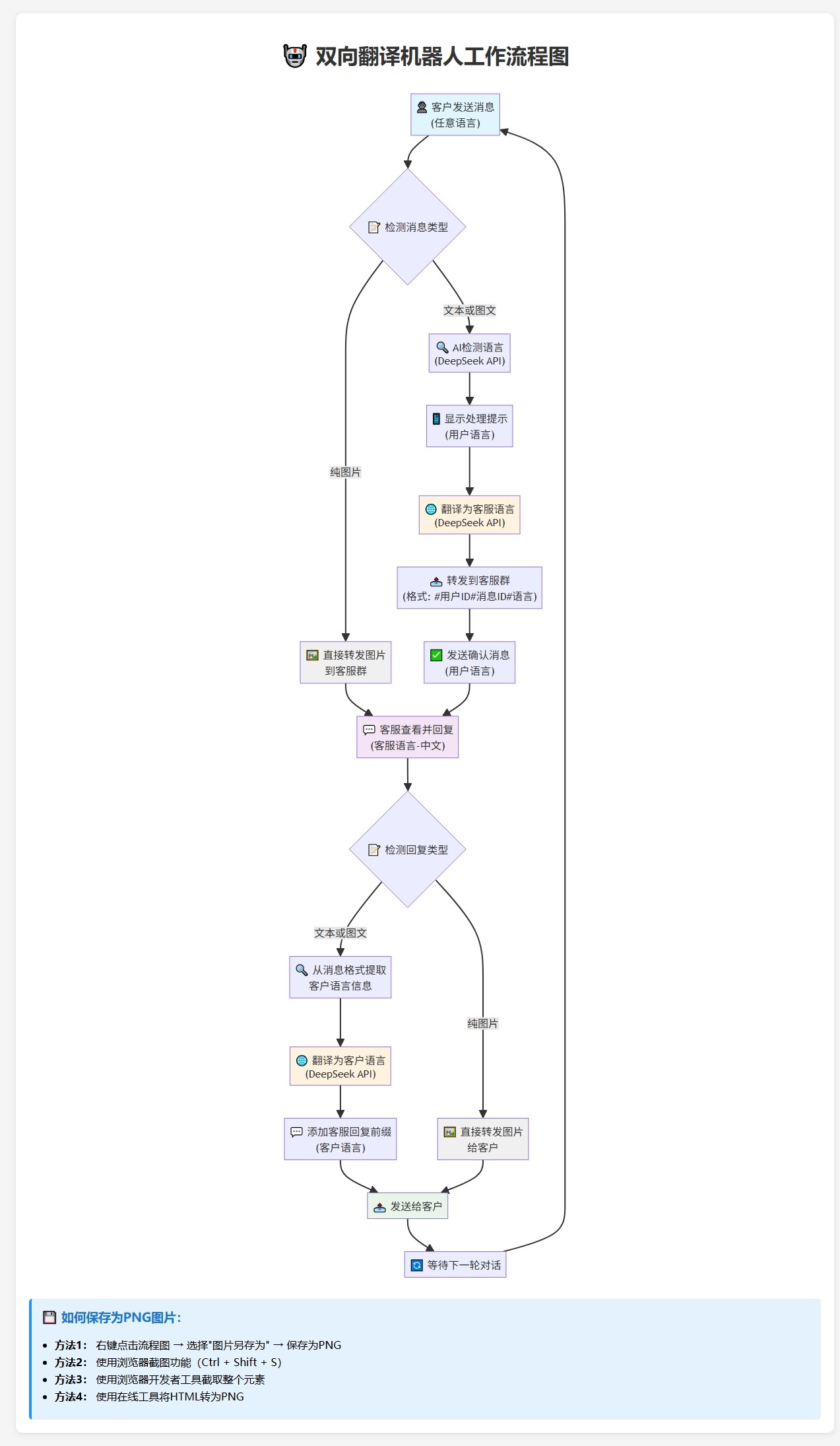
功能说明:
1.双向功能,这个不用说
2.将客户消息翻译为客服配置的指定语言,不管客户消息是哪个国家的语言,只要是Deepseek能识别的语言都可以。
3.将客户发送的消息翻译为符合客户国家口语习惯的语言
图片:



声明:本站所有文章,如无特殊说明或标注,均为本站原创发布。任何个人或组织,在未征得本站同意时,禁止复制、盗用、采集、发布本站内容到任何网站、书籍等各类媒体平台。如若本站内容侵犯了原著者的合法权益,可联系我们进行处理。

评论(0)